本書已有新版(二版),請同學斟酌下單
──讓我們一起強迫取分,關鍵九局下半得到那致勝的一分吧!──
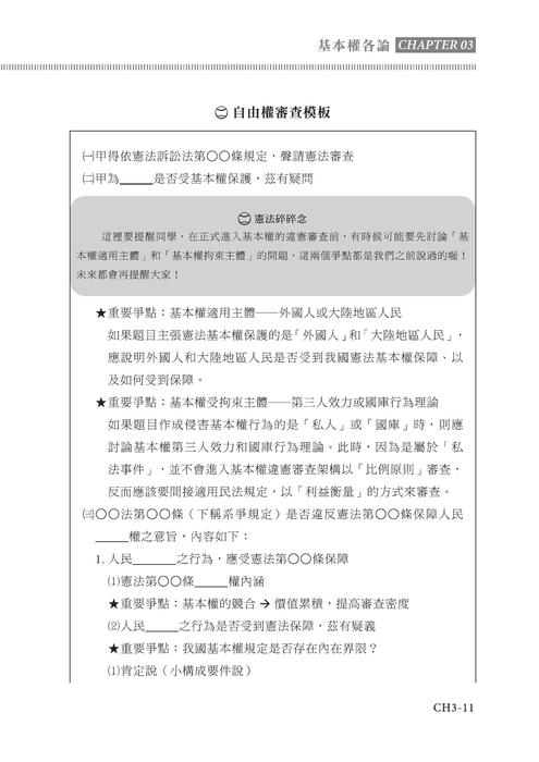
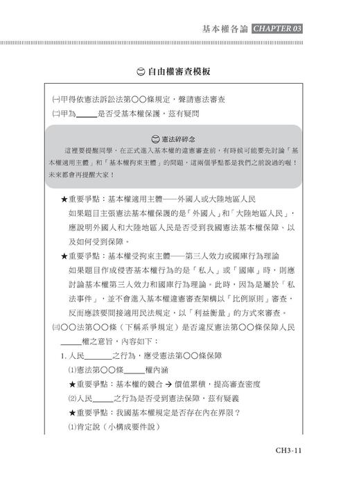
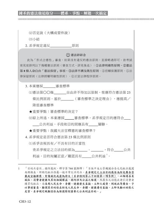
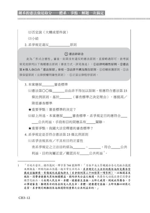
《鍾禾的憲法強迫取分:體系、爭點、解題一次搞定》全一冊以淺顯白話的方式闡述各種憲法爭點;並在第三章基本權各論中以「基本權違憲審查答題模板」帶你融會貫通、掌握違憲審查的答題技巧。
------
ISBN 978-626-97030-9-8(平裝) 定價NT$ : 1060
------
作者 鍾禾
國立臺灣大學法律學系公法組碩士
國立臺北大學法律學系學士
107年律師高考勞動社會法組榜眼
讀家補習班憲法及行政法科目講師

























