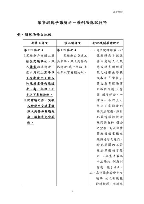
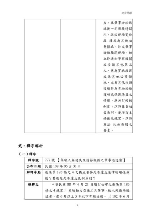
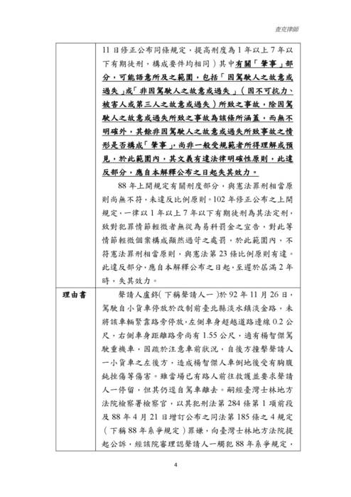
20210630 讀家講座 查克 肇事逃逸爭議解析兼刑法應試技巧 (講義)
20210630 讀家講座 查克 肇事逃逸爭議解析兼刑法應試技巧 (講義)
作者:讀家補習班 ╱ 日期:2021-07-02 ╱ 商務版 ╱ 已保護 0.00 棵樹Facebook 粉絲團
NEW-最新
HOT-熱門
最新消息
20210630 讀家講座 查克 肇事逃逸爭議解析兼刑法應試技巧 (講義)

























