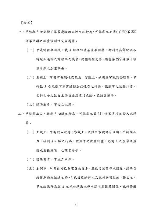
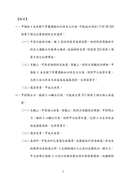
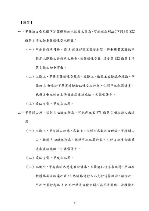
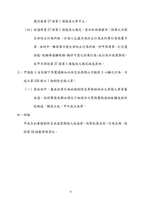
106年司法三等書記官/檢察事務官偵查實務組-楊過刑法試題解析
作者:讀家補習班 ╱ 日期:2022-11-15 ╱ 商務版 ╱ 已保護 0.00 棵樹NEW-最新
HOT-熱門
最新消息
106年司法三等書記官/檢察事務官偵查實務組-楊過刑法試題解析

















