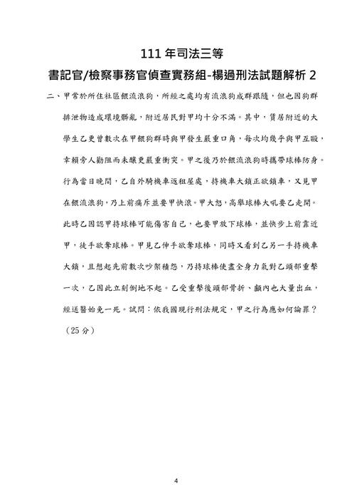
111年司法三等 書記官/檢察事務官偵查實務組-楊過刑法試題解析
作者:讀家補習班 ╱ 日期:2022-10-04 ╱ 商務版 ╱ 已保護 0.00 棵樹NEW-最新
HOT-熱門
最新消息
111年司法三等 書記官/檢察事務官偵查實務組-楊過刑法試題解析




















