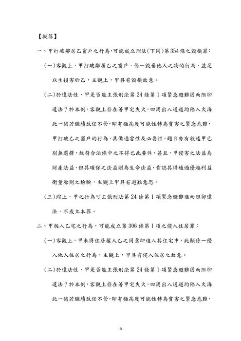
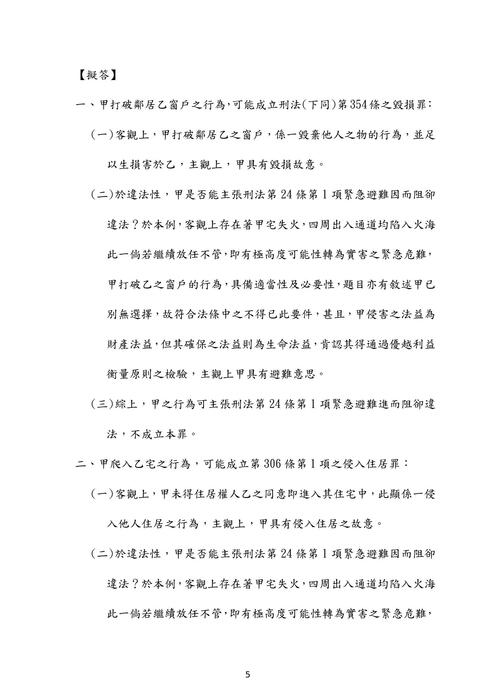
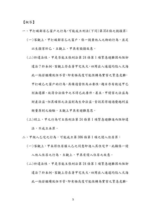
108年司法四等書記官-楊過刑法概要試題解析
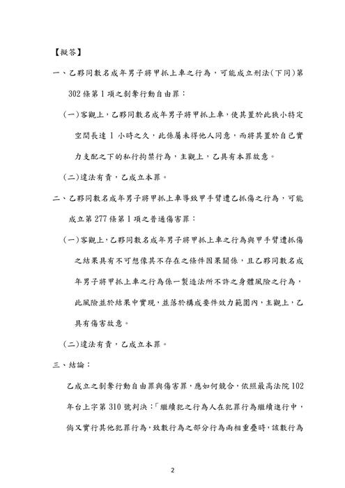
作者:讀家補習班 ╱ 日期:2022-10-03 ╱ 商務版 ╱ 已保護 0.00 棵樹NEW-最新
HOT-熱門
最新消息
108年司法四等書記官-楊過刑法概要試題解析





















