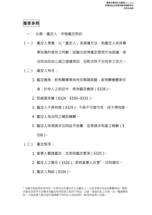
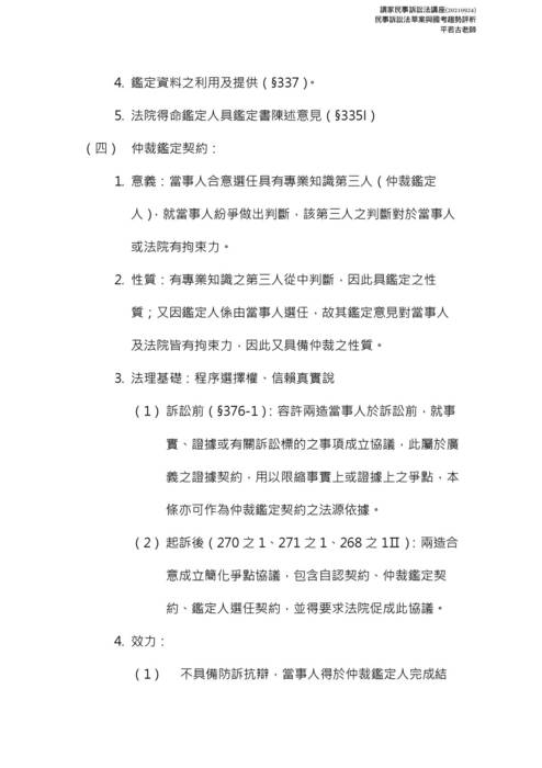
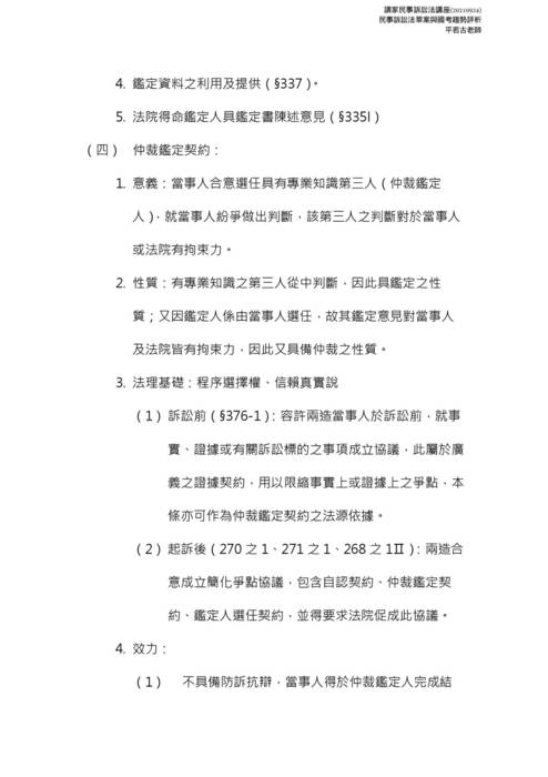
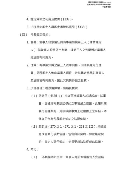
20210924 讀家講座
平若古(王中平) 民事訴訟法草案與國考趨勢評析(講義)
20210924 讀家講座 平若古(王中平) 民事訴訟法草案與國考趨勢評析 (講義)
作者:讀家補習班 ╱ 日期:2021-10-05 ╱ 商務版 ╱ 已保護 0.00 棵樹Facebook 粉絲團
NEW-最新
HOT-熱門
最新消息
20210924 讀家講座 平若古(王中平) 民事訴訟法草案與國考趨勢評析 (講義)

























