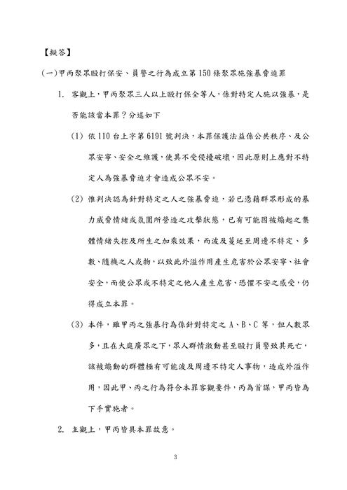
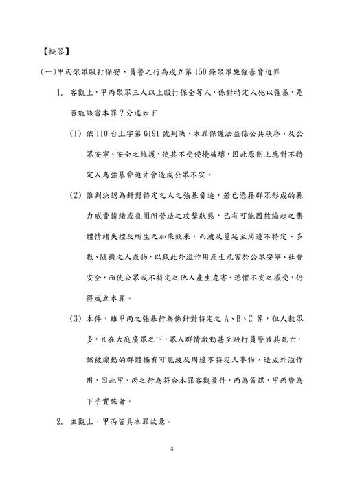
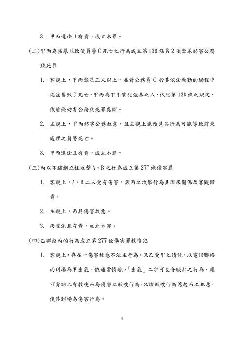
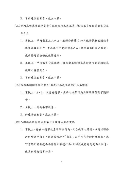
112年司法三等檢察事務官偵查實務組.法律實務組-艾莉刑法試題解析
作者:讀家補習班 ╱ 日期:2025-06-26 ╱ 商務版 ╱ 已保護 0.10 棵樹NEW-最新
HOT-熱門
最新消息
112年司法三等檢察事務官偵查實務組.法律實務組-艾莉刑法試題解析






















