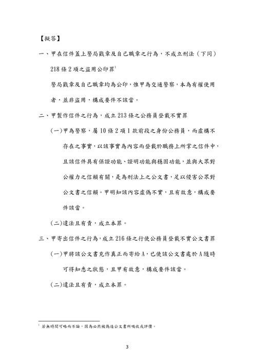
107年⾼考法制 法律廉政-歐陽墨刑法試題解析
作者:讀家補習班 ╱ 日期:2023-06-17 ╱ 商務版 ╱ 已保護 0.00 棵樹NEW-最新
HOT-熱門
最新消息
107年⾼考法制 法律廉政-歐陽墨刑法試題解析

















