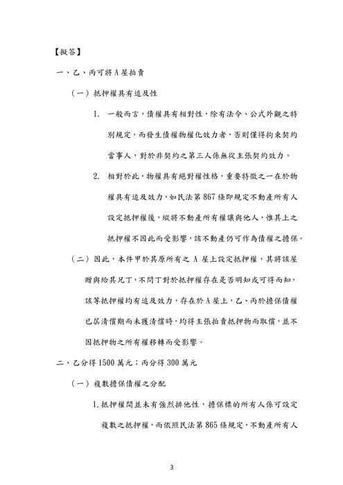
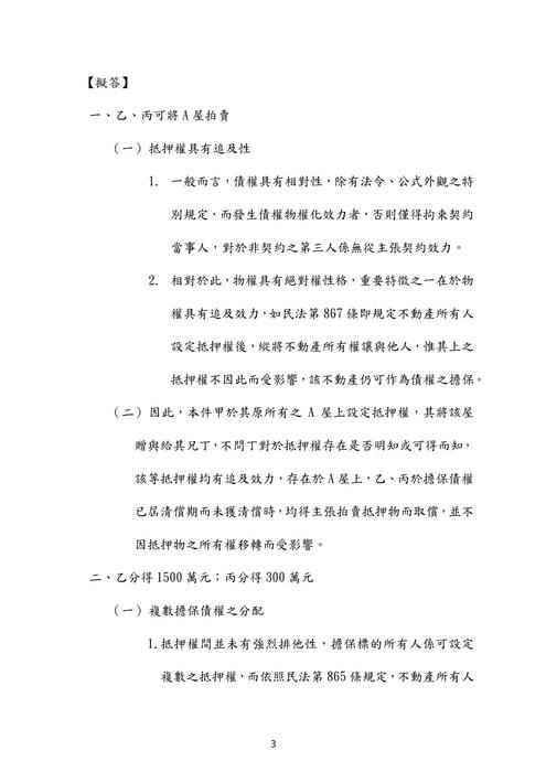
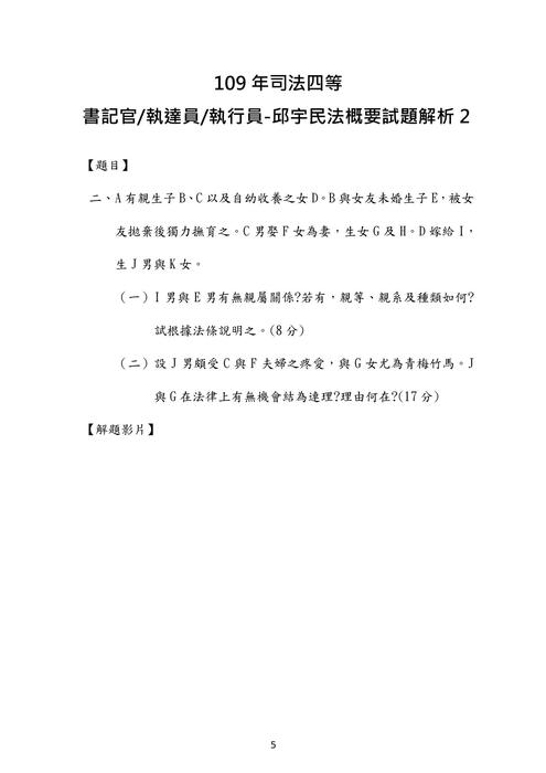
109年司法四等 書記官/執達員/執行員-邱宇民法概要試題解析
作者:讀家補習班 ╱ 日期:2022-10-27 ╱ 商務版 ╱ 已保護 0.00 棵樹NEW-最新
HOT-熱門
最新消息
109年司法四等 書記官/執達員/執行員-邱宇民法概要試題解析






















