20220617 讀家講座
言頁 - 國民法官法制度及審理程序簡介 (講義)
20220624 讀家講座 言頁 國民法官法制度及審理程序簡介 (講義)
作者:言頁 ╱ 日期:2022-06-22 ╱ 商務版 ╱ 已保護 0.00 棵樹Facebook 粉絲團
NEW-最新
HOT-熱門
最新消息
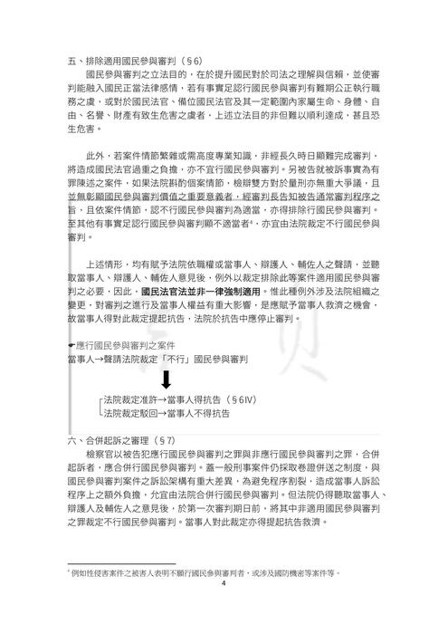
20220624 讀家講座 言頁 國民法官法制度及審理程序簡介 (講義)

























