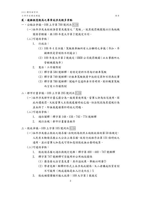
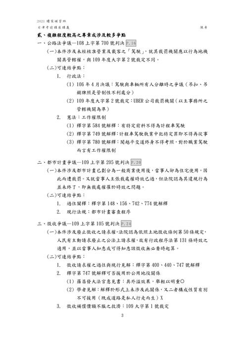
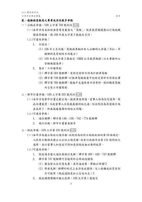
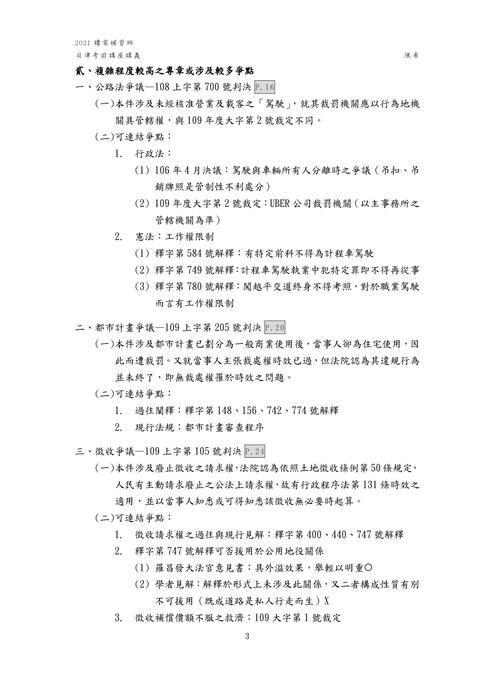
20211215 讀家講座
陳希 司律二試行政法重點彙整(講義)
20211215 讀家講座 陳希 司律二試行政法重點彙整(講義)
作者:讀家補習班 ╱ 日期:2021-12-16 ╱ 商務版 ╱ 已保護 0.00 棵樹Facebook 粉絲團
NEW-最新
HOT-熱門
最新消息
20211215 讀家講座 陳希 司律二試行政法重點彙整(講義)

























