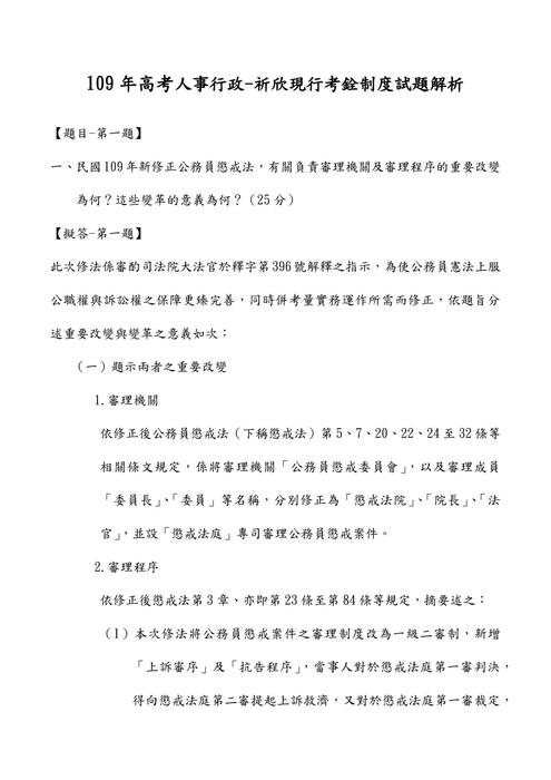
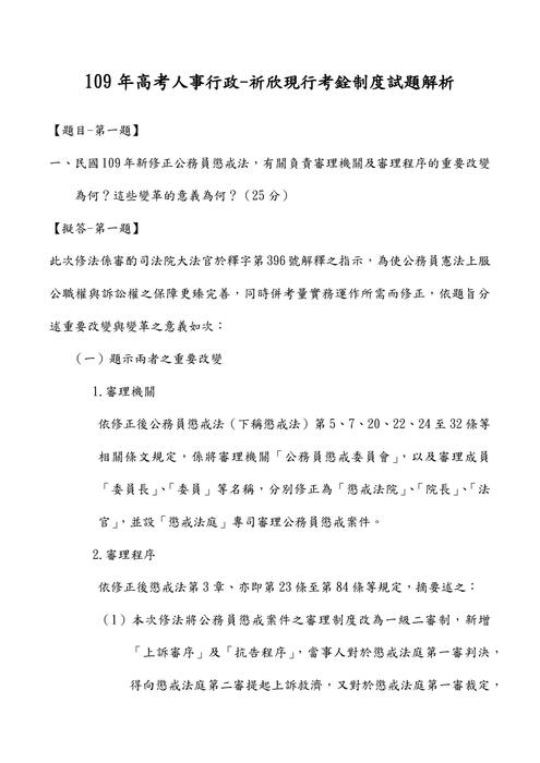
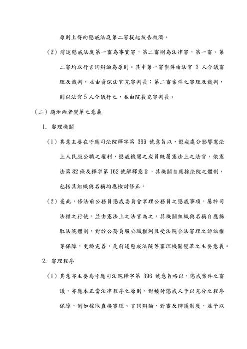
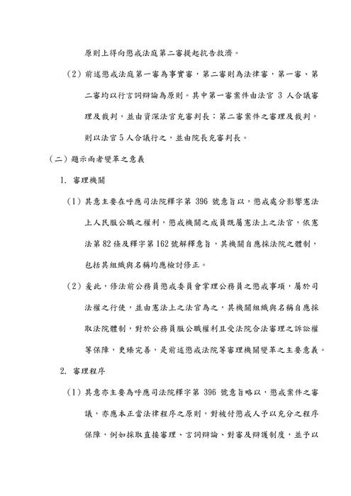
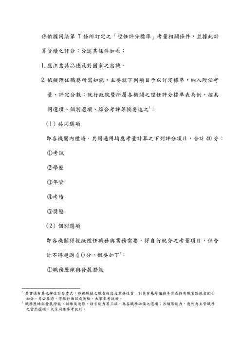
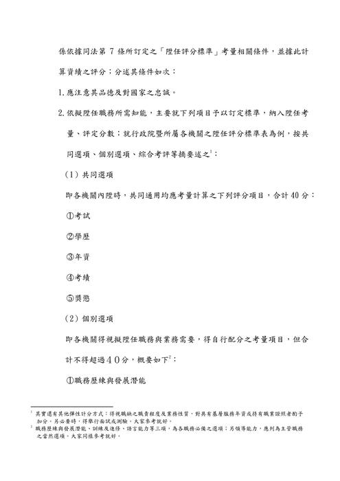
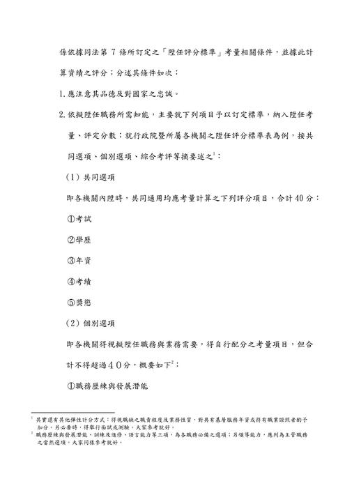
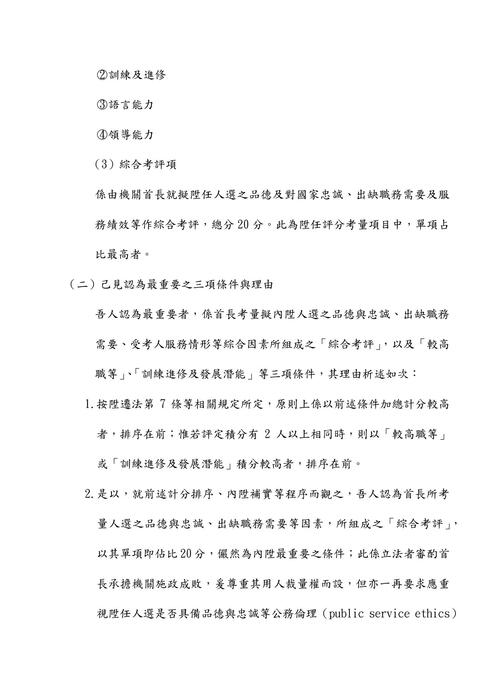
109年高考人事行政-祈欣現行考銓制度試題解析
作者:讀家補習班 ╱ 日期:2020-04-29 ╱ 商務版 ╱ 已保護 0.00 棵樹Facebook 粉絲團
留言版
NEW-最新
HOT-熱門
最新消息
109年高考人事行政-祈欣現行考銓制度試題解析





















