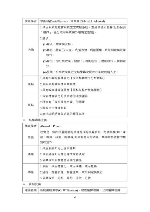
主題:【114年高普考政治學|考前必勝講座】
政治學常常讀得很努力,卻抓不到重點?
莊沐老師幫你畫重點、抓趨勢、預判命題!
重點整理 × 猜題 考前不慌亂,
就靠這一場講座穩住你的節奏!
高分不是運氣,是掌握命題趨勢的實力!
政治學考前最後衝刺,怎能少了這一場!

累積 9,001,189 點擊次數
拯救 2,160.28 棵樹
減少 100,813.32 kg 碳排放量
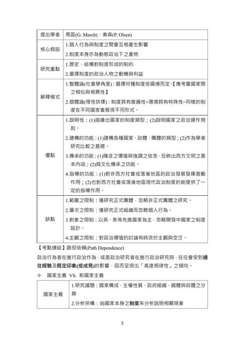
主題:【114年高普考政治學|考前必勝講座】
政治學常常讀得很努力,卻抓不到重點?
莊沐老師幫你畫重點、抓趨勢、預判命題!
重點整理 × 猜題 考前不慌亂,
就靠這一場講座穩住你的節奏!
高分不是運氣,是掌握命題趨勢的實力!
政治學考前最後衝刺,怎能少了這一場!