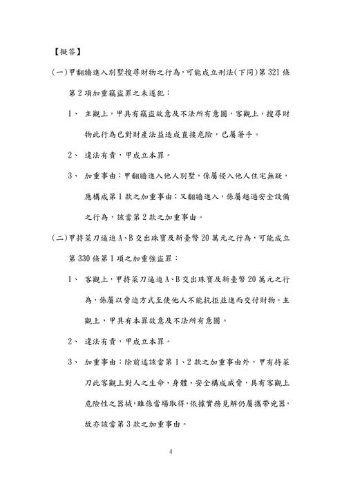
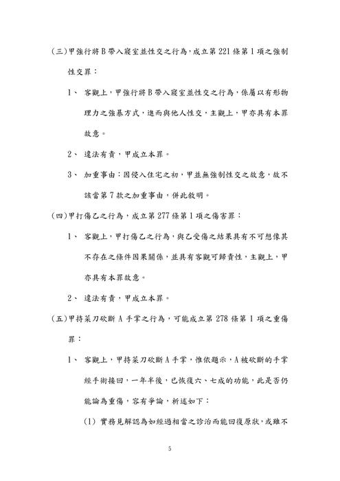
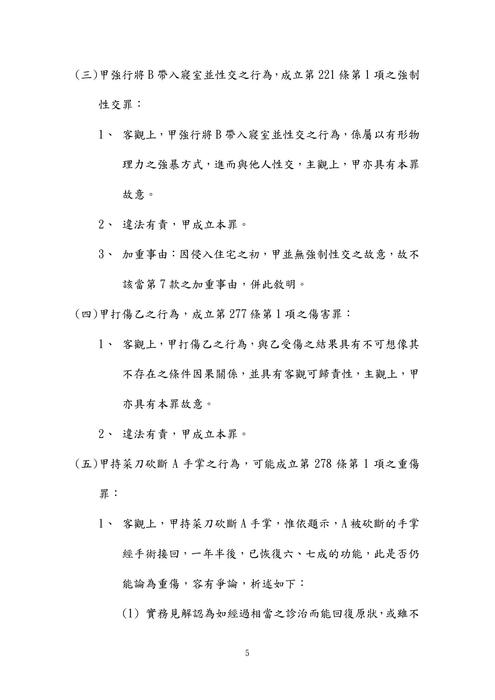
113年司法官律師-楊過刑法試題解析
作者:讀家補習班 ╱ 日期:2025-01-07 ╱ 商務版 ╱ 已保護 0.00 棵樹NEW-最新
HOT-熱門
最新消息
113年司法官律師-楊過刑法試題解析


















