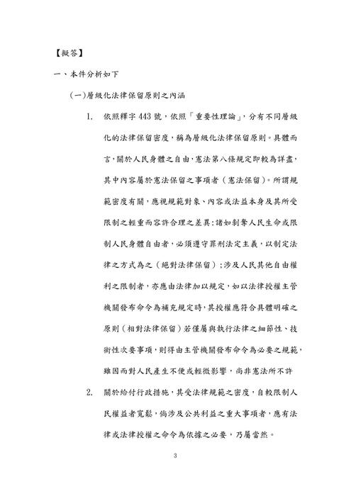
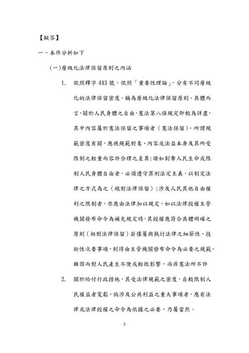
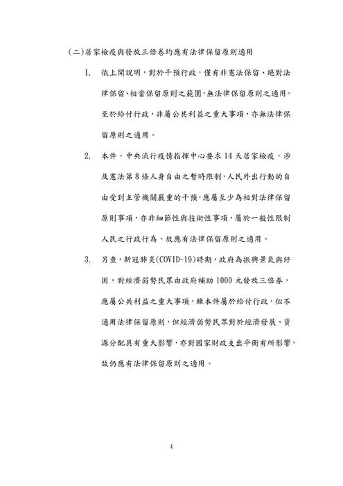
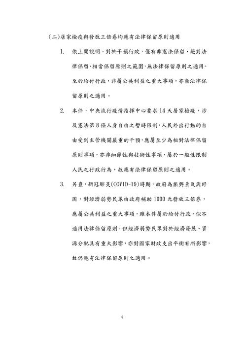
109年司法三等檢察事務官偵查實務組/法律實務組-史丹利行政法試題解析
作者:讀家補習班 ╱ 日期:2024-09-16 ╱ 商務版 ╱ 已保護 0.17 棵樹NEW-最新
HOT-熱門
最新消息
109年司法三等檢察事務官偵查實務組/法律實務組-史丹利行政法試題解析




















