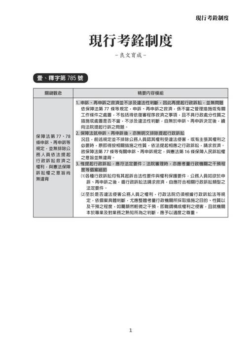
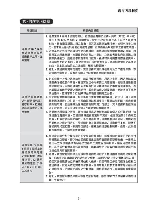
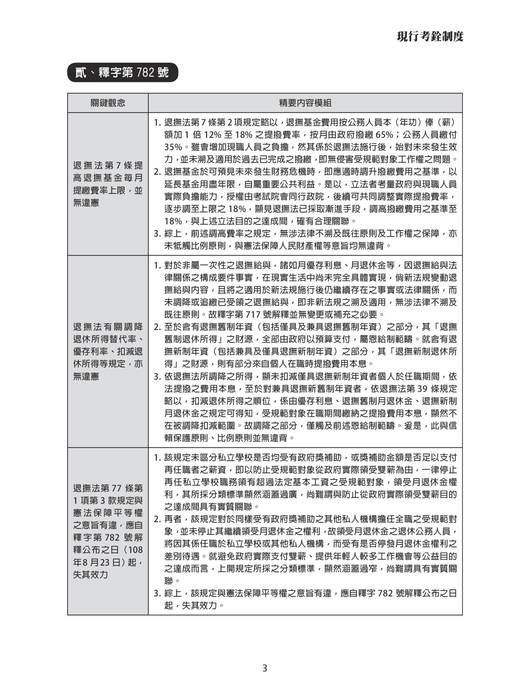
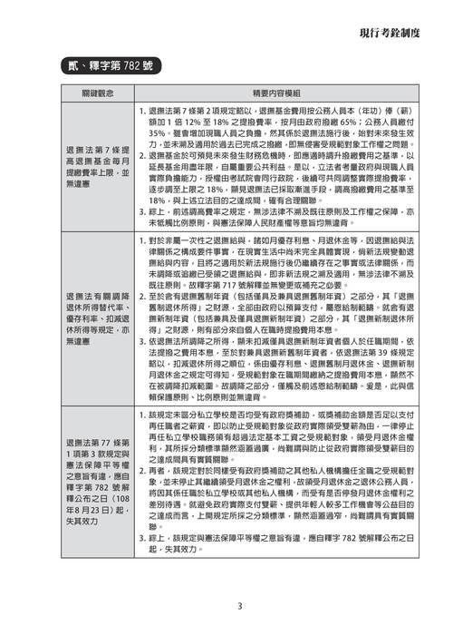
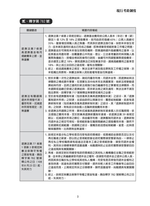
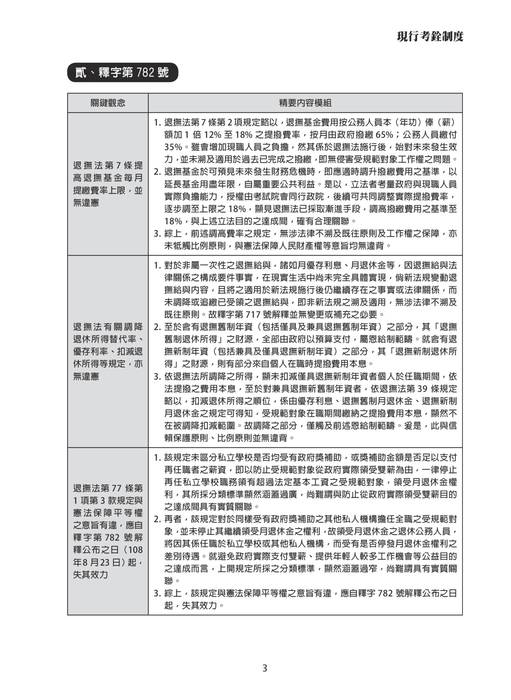
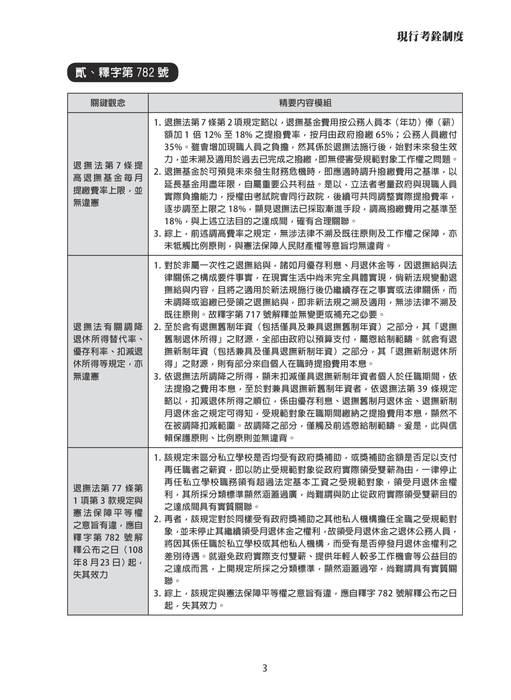
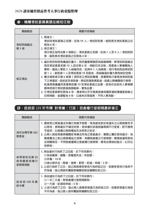
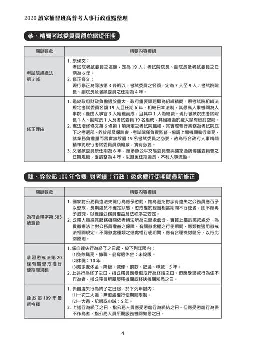
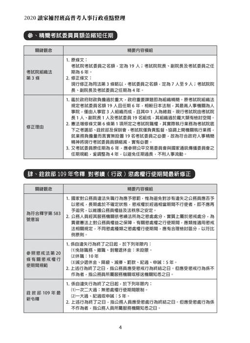
2020高普考人事行政 良文育成現行考銓制度 重點整理
2020高普考人事行政 良文育成現行考銓制度 重點整理
作者:讀家補習班 ╱ 日期:2020-04-29 ╱ 商務版 ╱ 已保護 0.00 棵樹Facebook 粉絲團
NEW-最新
HOT-熱門
最新消息
2020高普考人事行政 良文育成現行考銓制度 重點整理





















