2020司律二試 鍾禾公法X陳楓商法 重點整理
2020司律二試 鍾禾公法X陳楓商法 重點整理
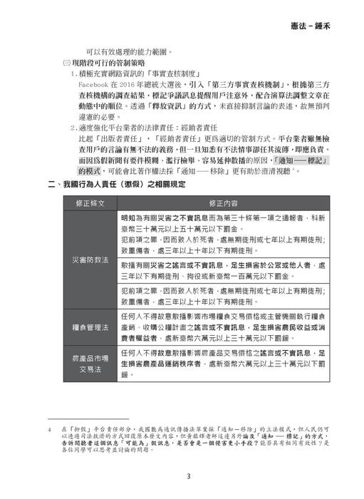
作者:讀家補習班 ╱ 日期:2020-10-05 ╱ 商務版 ╱ 已保護 0.01 棵樹NEW-最新
HOT-熱門
最新消息
2020司律二試 鍾禾公法X陳楓商法 重點整理





















