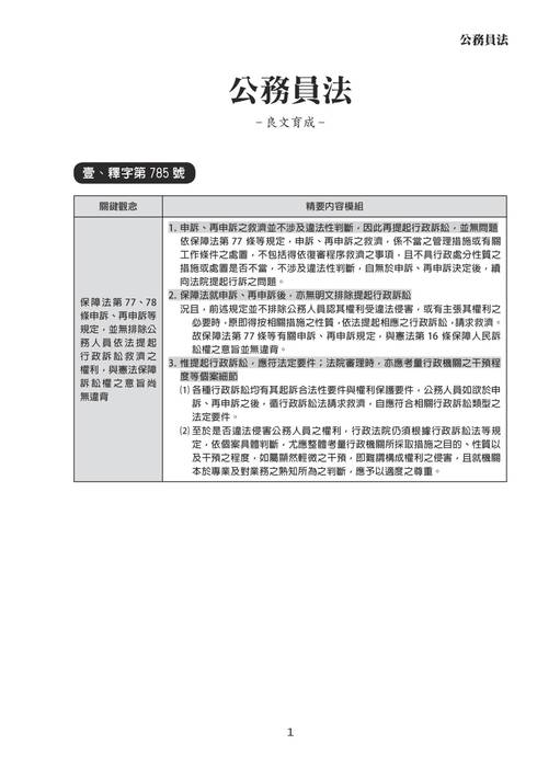
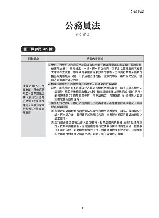
2020高普考法律廉政 良文育成公務員法 重點整理
2020高普考法律廉政 良文育成公務員法 重點整理
作者:讀家補習班 ╱ 日期:2020-04-29 ╱ 商務版 ╱ 已保護 0.00 棵樹Facebook 粉絲團
NEW-最新
HOT-熱門
最新消息
2020高普考法律廉政 良文育成公務員法 重點整理





















