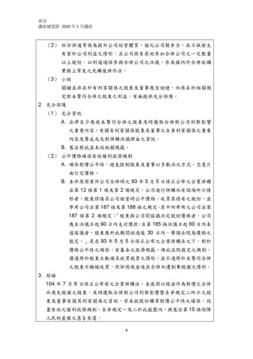
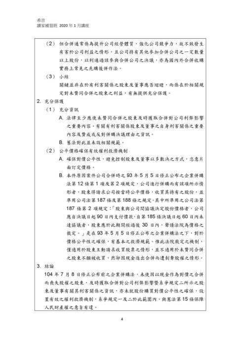
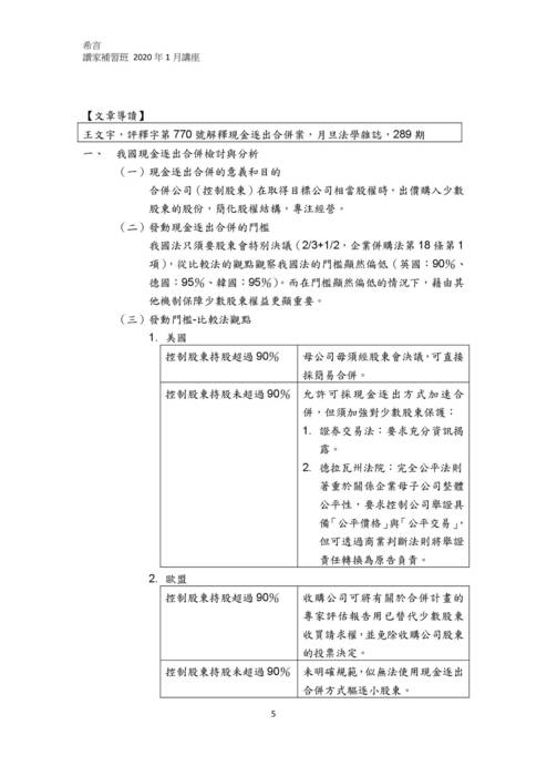
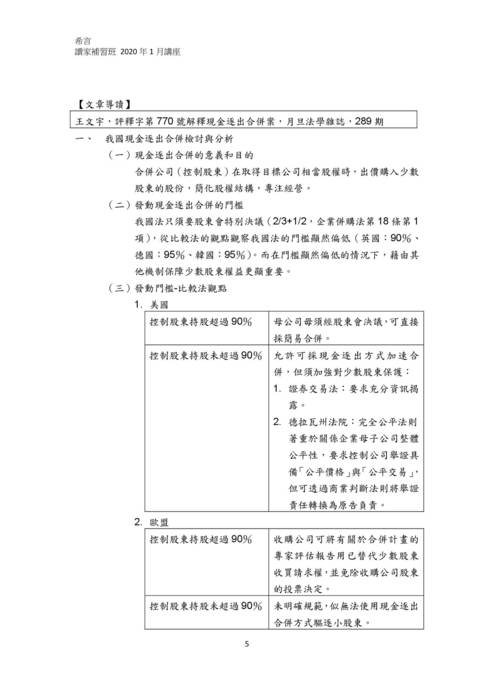
20200108 讀家講座 從新近文章觀察公司證交近期重要爭點
作者:讀家補習班 ╱ 日期:2020-04-29 ╱ 商務版 ╱ 已保護 0.00 棵樹Facebook 粉絲團
留言版
NEW-最新
HOT-熱門
最新消息
20200108 讀家講座 從新近文章觀察公司證交近期重要爭點

























