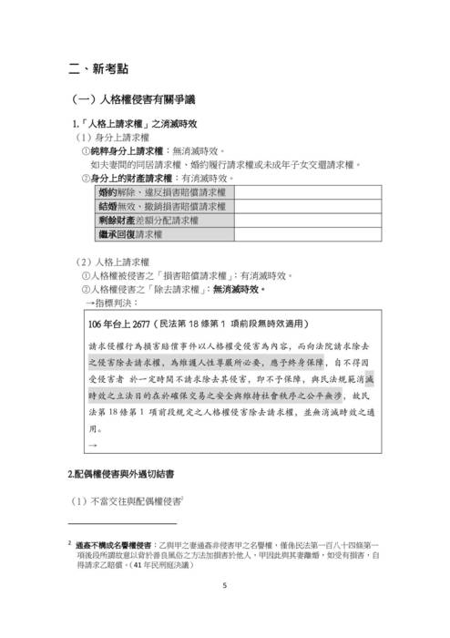
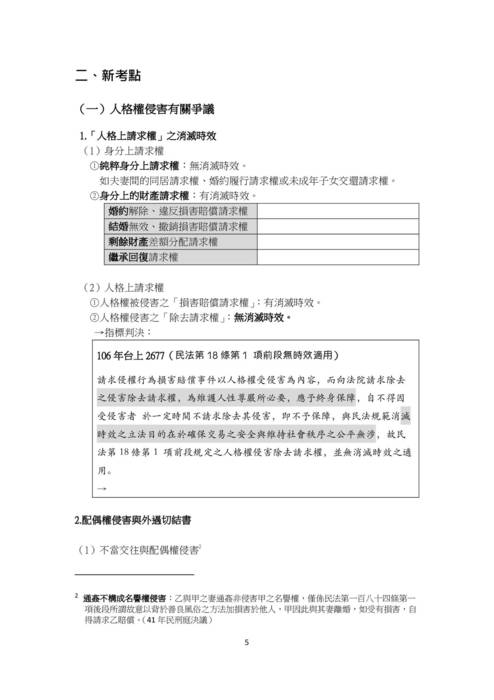
20200115 讀家講座 「舊瓶新酒裝」民法既有爭議的國考新考點
作者:讀家補習班 ╱ 日期:2020-04-29 ╱ 商務版 ╱ 已保護 0.00 棵樹Facebook 粉絲團
留言版
NEW-最新
HOT-熱門
最新消息
20200115 讀家講座 「舊瓶新酒裝」民法既有爭議的國考新考點

























