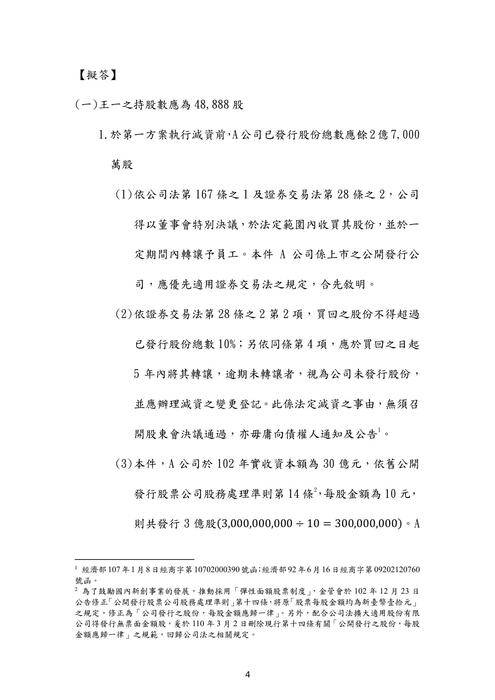
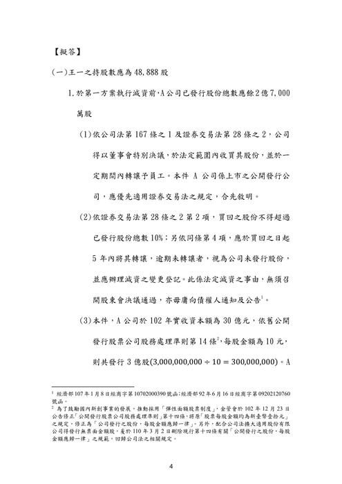
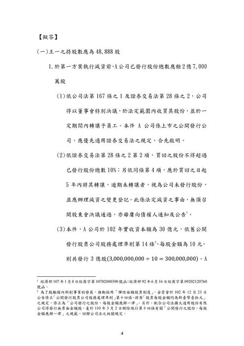
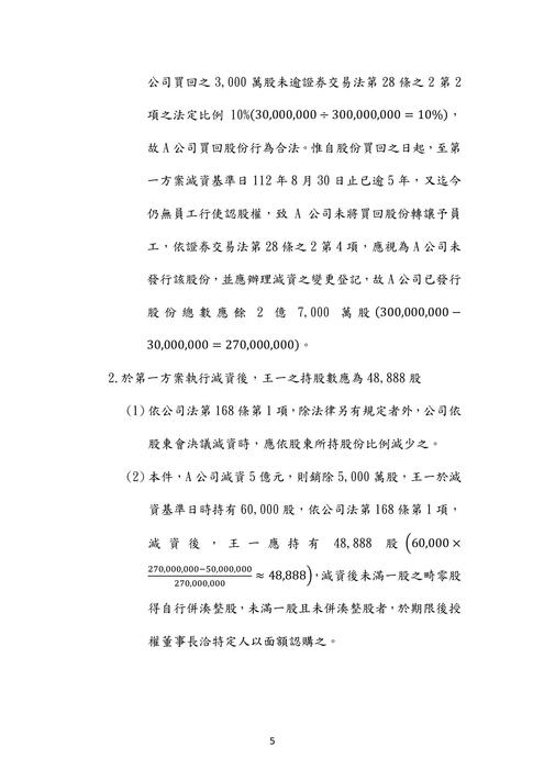
105年司法官-千嵐商事法試題解析
作者:讀家補習班 ╱ 日期:2022-08-02 ╱ 商務版 ╱ 已保護 0.00 棵樹Facebook 粉絲團
NEW-最新
HOT-熱門
最新消息
105年司法官-千嵐商事法試題解析






















