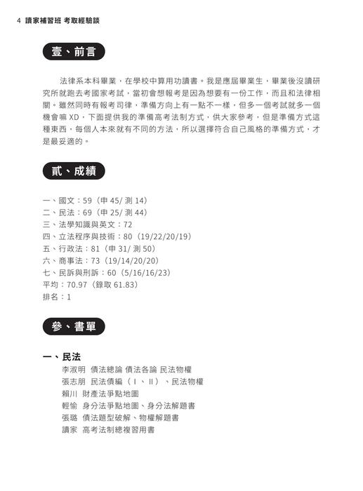
2021榜首上榜攻略《高普考》
在國考茫茫大海中感到困惑、無助時
好希望有人可以為自己指引方向
好希望有人可以給予自己建議
☚☚☚點開它吧!! 抓住茫茫大海中的浮木
讓自己離上榜更近一步!!
\\讀家補習班 讓你國考穩如山//
☆進入電子書畫面點選左側⌜☁下載⌟符號,就可以下載上榜攻略囉!!☆
2021榜首上榜攻略《高普考》
作者:讀家補習班 ╱ 日期:2022-01-26 ╱ 商務版 ╱ 已保護 0.00 棵樹Facebook 粉絲團
NEW-最新
HOT-熱門
最新消息
2021榜首上榜攻略《高普考》





















