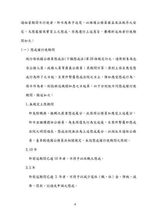
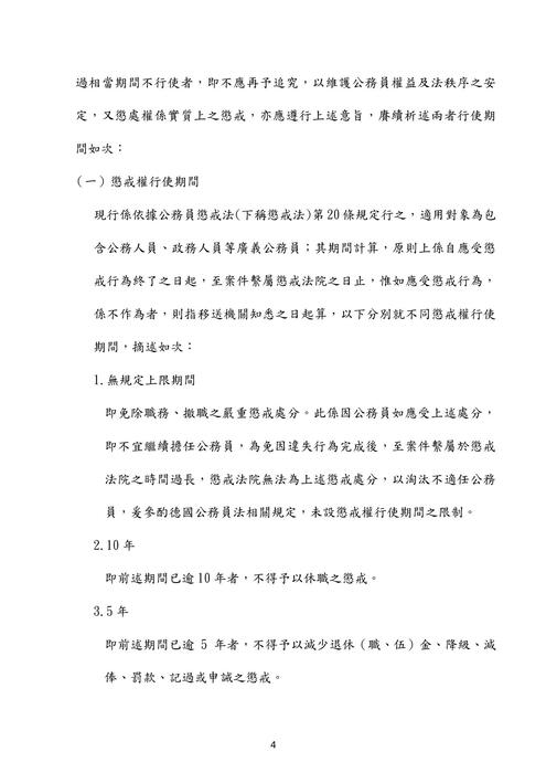
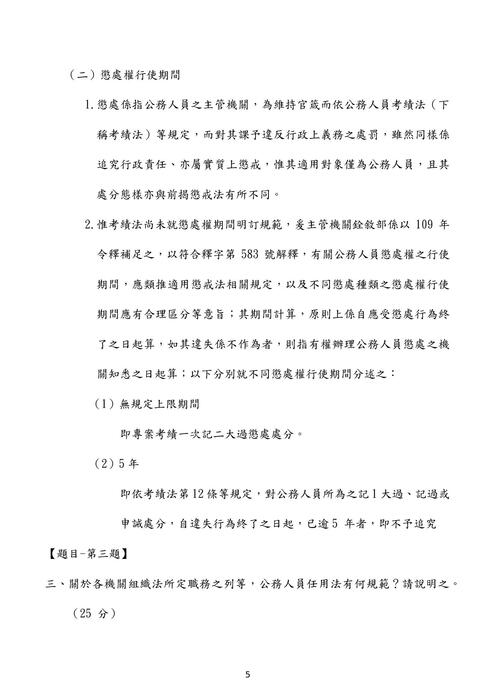
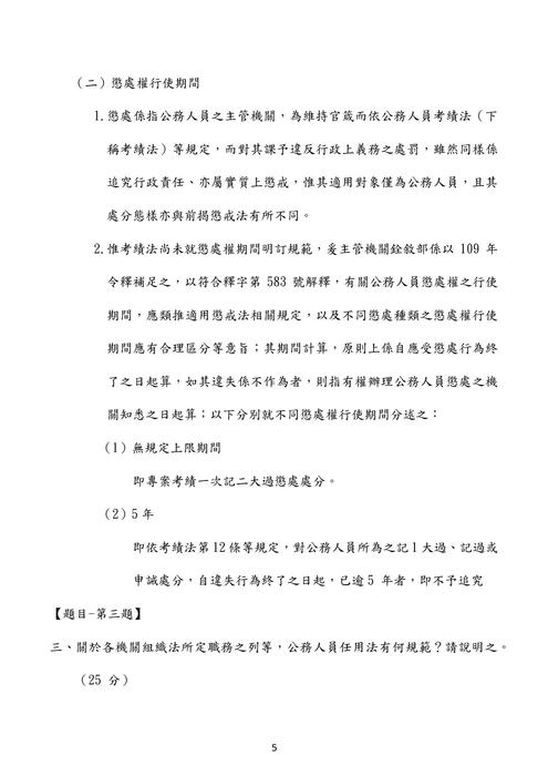
110年普考法律廉政-良文育成公務員概要試題解析
作者:讀家補習班 ╱ 日期:2021-11-24 ╱ 商務版 ╱ 已保護 0.00 棵樹Facebook 粉絲團
NEW-最新
HOT-熱門
最新消息
110年普考法律廉政-良文育成公務員概要試題解析


















