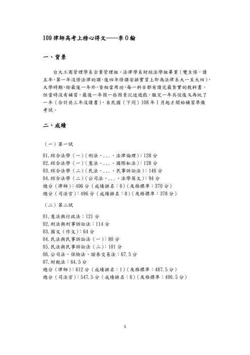
109律師考取心得-財稅組-榜首-李O翰
109律師考取心得-財稅組-榜首-李O翰
作者:讀家補習班 ╱ 日期:2021-01-05 ╱ 商務版 ╱ 已保護 0.00 棵樹NEW-最新
HOT-熱門
最新消息
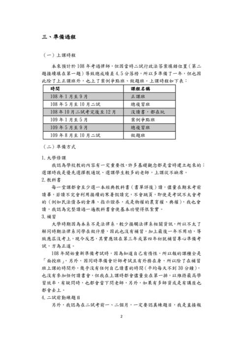
109律師考取心得-財稅組-榜首-李O翰






















