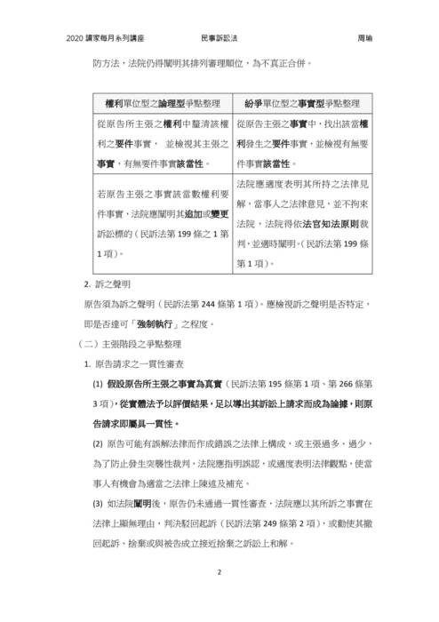
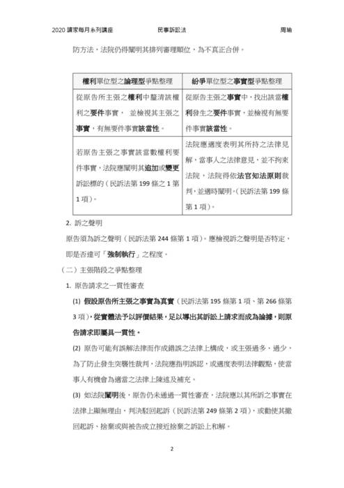
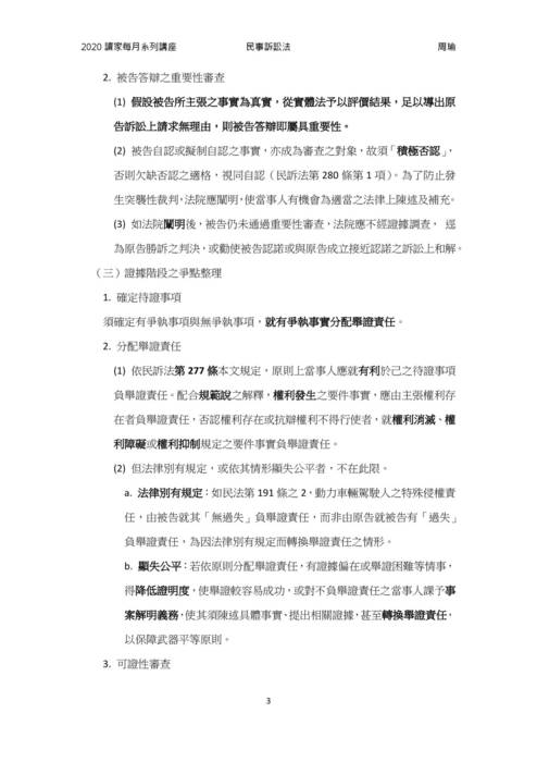
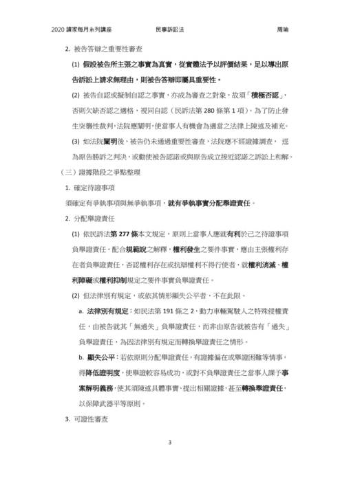
20200925 讀家講座 從法研所考題看國考暨最新實務見解(講義)
20200925 讀家講座 從法研所考題看國考暨最新實務見解(講義)
作者:讀家補習班 ╱ 日期:2020-10-22 ╱ 商務版 ╱ 已保護 0.00 棵樹NEW-最新
HOT-熱門
最新消息
20200925 讀家講座 從法研所考題看國考暨最新實務見解(講義)
















