已於2025年7月1日正式出貨
★★本書為【班內上課用書】購買班內課程學員者,將獲得本書,不須加購★★
《行政法總論與實務》(一版)(高普考、地特、警特用書)
讀家林青 編著
ISBN 978-626-99515-5-0 (平裝)
定價NT$ : 900 銷售價NT$:765
【本書特色】
行政法總論與實務 本書特色:要考上就看這本!
1、最新最完整內容
本書為針對國家考試命題方向所編寫,整理最新內容及資料,符合國家考試需要,答題不疏漏。
2、掌握命題方向與趨勢
本書編寫「問題與思考」,提供歷年重要試題,使讀者熟知命題方向與趨勢。
3、本書內容架構完整體系,方便學習吸收
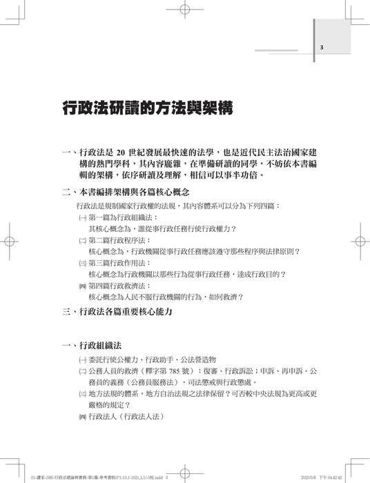
本書共分為四篇,行政組織法、行政程序法、行政作用法、行政救濟法,內容體系完整,方便學習吸收。
4、掌握最新考點
本書依最新修法及司法實務見解,整理在各單元,並加以整理改寫,方便讀者理解及吸收。
5、劃記重點
本書內容在重要段落及關鍵字,均加以反黑,幫助讀者記憶及答題。
6、本書可以幫助考生,在最短時間內作最完整的準備,獲取最高的分數!
|
林青 ☆作者簡介 作者曾輔考10萬人以上考取公職、律師司法官,現任國立大學法律學系副教授,歴任大學通識學院院長、通識中心主任,文官學院講座教授,法學博士,研究專長為公法學相關領域。 ☆相關學術著作: (1)行政法理論與實務 (2)地方政府與政治 (3)國籍與戶政法規 (4)公務員法 (5)中華民國憲法 (6)地方立法權與地方自治 (7)法學緒論 |


























