112年律師-史丹利財稅法試題解析
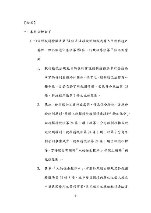
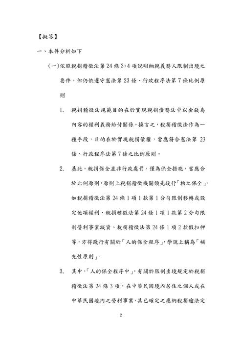
作者:讀家補習班 ╱ 日期:2024-07-18 ╱ 商務版 ╱ 已保護 0.00 棵樹NEW-最新
HOT-熱門
最新消息
112年律師-史丹利財稅法試題解析





















