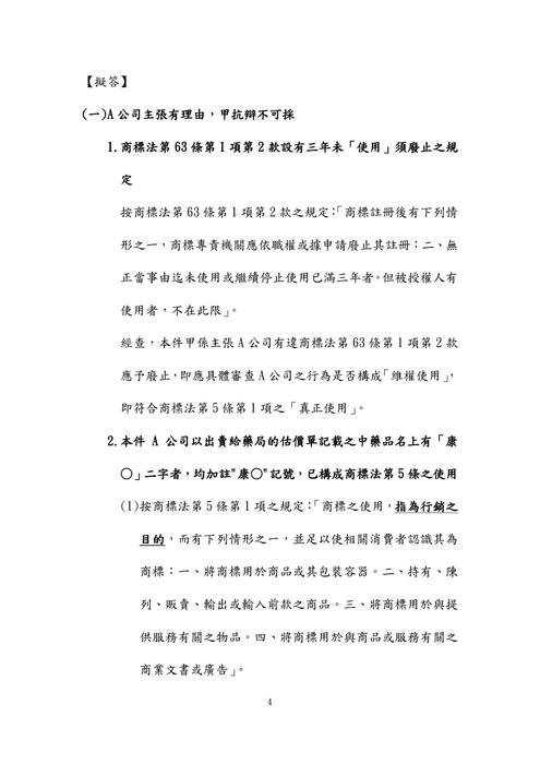
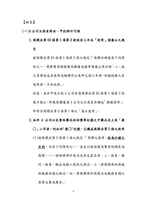
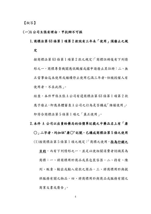
108年律師-紅人智慧財產法試題解析
作者:讀家補習班 ╱ 日期:2024-02-19 ╱ 商務版 ╱ 已保護 0.00 棵樹NEW-最新
HOT-熱門
最新消息
108年律師-紅人智慧財產法試題解析























