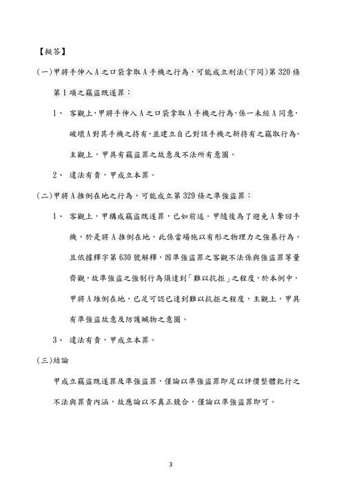
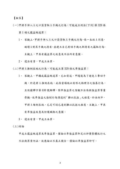
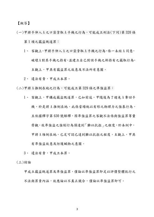
109年普考法律廉政-楊過刑法概要試題解析
作者:讀家補習班 ╱ 日期:2024-02-16 ╱ 商務版 ╱ 已保護 0.00 棵樹NEW-最新
HOT-熱門
最新消息
109年普考法律廉政-楊過刑法概要試題解析



















