!!春日限定!!
優惠期間:即日起~4/30止
此書籍為上課用書,有購買課程者,請勿購買!!
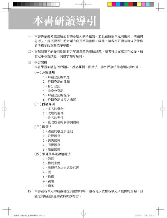
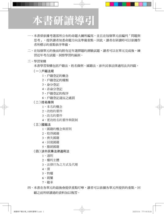
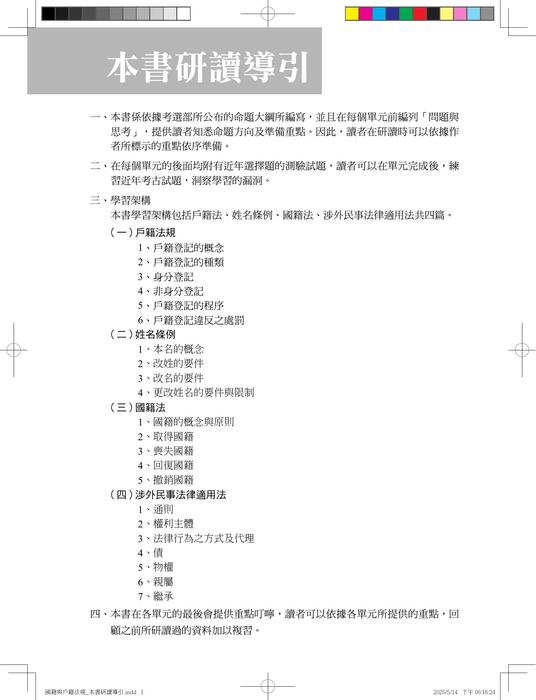
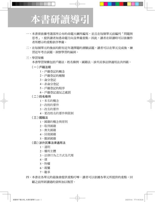
《國籍與戶政法規》
讀家林青 編著
ISBN 978-626-99515-2-9 (平裝) 定價NT$ : 810
銷售價NT$ : 690
【本書特色】要考上就看這本!
1、最新最完整內容
本書為針對國家考試命題方向所編寫,整理最新內容及資料,符合國家考試需要,答題不疏漏。
2、掌握命題方向與趨勢
本書編寫「問題與思考」,提供歷年重要試題,使讀者熟知命題方向與趨勢。
3、本書內容架構完整體系,方便學習吸收
本書共分為四篇,戶籍法規、姓名條例、國籍法、涉外民事法律適用法,內容體系完整,方便學習吸收。
4、掌握最新考點
本書依最新修法、司法實務見解及時事,整理在各單元,並加以整理改寫,方便讀者理解及吸收。
5、劃記重點
本書內容在重要段落及關鍵字,均加以反黑,幫助讀者記憶及答題。
6、本書可以幫助考生,在最短時間內作最完整的準備,獲取最高的分數!
【作者簡介】
讀家林青老師(林文清)
1、作者曾輔考10萬人以上考取公職、律師司法官,現任國立大學法律學系副教授,歴任大學通識學院院長、通識中心主任,文官學院講座教授,法學博士,研究專長為公法學相關領域。
2、相關學術著作:
(1)行政法理論與實務
(2)地方政府與政治
(3)國籍與戶政法規
(4)公務員法
(5)中華民國憲法
(6)地方立法權與地方自治
(7)法學緒論

























