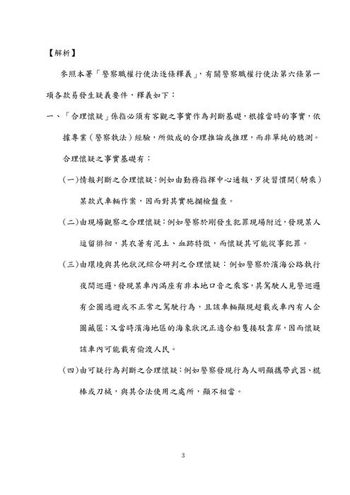
113年四等內軌行政警察-鴿神程議警察情境實務概要
作者:讀家補習班 ╱ 日期:2024-06-26 ╱ 商務版 ╱ 已保護 0.14 棵樹NEW-最新
HOT-熱門
最新消息
113年四等內軌行政警察-鴿神程議警察情境實務概要





















